Concepts

Thinking in terms of state machines is a bit surprising at first, so let us have a quick glance at the concepts.

State machine, state, transition, event

A state machine is a concrete model describing the behavior of a system. It is composed of a finite number of states and transitions.

A simple state has no sub states. It can have data, entry and exit behaviors and deferred events. One can provide entry and exit behaviors (also called actions) to states (or state machines), which are executed whenever a state is entered or left, no matter how. A state can also have internal transitions which cause no entry or exit behavior to be called. A state can mark events as deferred. This means the event cannot be processed if this state is active, but it must be retained. Next time a state not deferring this event is active, the event will be processed, as if it had just been fired.

A transition is the switching between active states, triggered by an event. Actions and guard conditions can be attached to the transition. The action executes when the transition fires, the guard is a Boolean operation executed first and which can prevent the transition from firing by returning false.

An initial state marks the first active state of a state machine. It has no real existence and neither has the transition originating from it.

Submachines, orthogonal regions, pseudostates

A composite state is a state containing a region or decomposed in two or more regions. A composite state contains its own set of states and regions.

A submachine is a state machine inserted as a state in another state machine. The same submachine can be inserted more than once.

Orthogonal regions are parts of a composite state or submachine, each having its own set of mutually exclusive set of states and transitions.

UML also defines a number of pseudo states, which are considered important concepts to model, but not enough to make them first-class citizens. The terminate pseudo state terminates the execution of a state machine (MSM handles this slightly differently. The state machine is not destroyed but no further event processing occurs.).

An exit point pseudo state exits a composite state or a submachine and forces termination of execution in all contained regions.

An entry point pseudo state allows a kind of controlled entry inside a composite. Precisely, it connects a transition outside the composite to a transition inside the composite. An important point is that this mechanism only allows a single region to be entered. In the above diagram, in region1, the initial state would become active.

There are also two more ways to enter a submachine (apart the obvious and more common case of a transition terminating on the submachine as shown in the region case). An explicit entry means that an inside state is the target of a transition. Unlike with direct entry, no tentative encapsulation is made, and only one transition is executed. An explicit exit is a transition from an inner state to a state outside the submachine (not supported by MSM). I would not recommend using explicit entry or exit.

The last entry possibility is using fork. A fork is an explicit entry into one or more regions. Other regions are again activated using their initial state.

History

UML defines two kinds of history, shallow history and deep history. Shallow history is a pseudo state representing the most recent substate of a submachine. A submachine can have at most one shallow history. A transition with a history pseudo state as target is equivalent to a transition with the most recent substate as target. And very importantly, only one transition may originate from the history. Deep history is a shallow history recursively reactivating the substates of the most recent substate. It is represented like the shallow history with a star (H* inside a circle).

History is not a completely satisfying concept. First of all, there can be just one history pseudo state and only one transition may originate from it. So they do not mix well with orthogonal regions as only one region can be “remembered”. Deep history is even worse and looks like a last-minute addition. History has to be activated by a transition and only one transition originates from it, so how to model the transition originating from the deep history pseudo state and pointing to the most recent substate of the substate? As a bonus, it is also inflexible and does not accept new types of histories. Let's face it, history sounds great and is useful in theory, but the UML version is not quite making the cut. And therefore, MSM provides a different version of this useful concept.

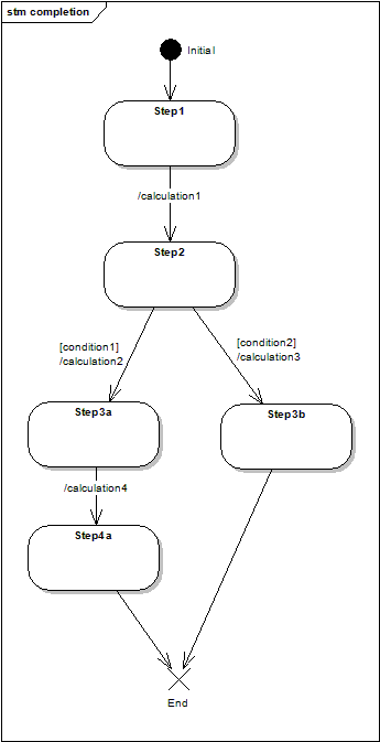
Completion transitions / anonymous transitions

Completion events (or transitions), also called anonymous transitions, are defined as transitions having no defined event triggering them. This means that such transitions will immediately fire when a state being the source of an anonymous transition becomes active, provided that a guard allows it. They are useful in modeling algorithms as an activity diagram would normally do. In the real-time world, they have the advantage of making it easier to estimate how long a periodically executed action will last. For example, consider the following diagram.

The designer now knows at any time that he will need a maximum of 4 transitions. Being able to estimate how long a transition takes, he can estimate how much of a time frame he will need to require (real-time tasks are often executed at regular intervals). If he can also estimate the duration of actions, he can even use graph algorithms to better estimate his timing requirements.

Internal transitions

Internal transitions are transitions executing in the scope of the active state, being a simple state or a submachine. One can see them as a self-transition of this state, without an entry or exit action called.

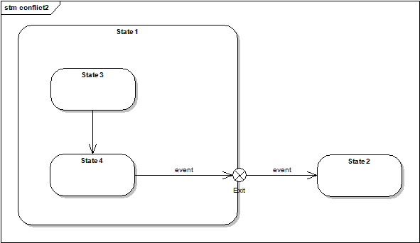
Conflicting transitions

If, for a given event, several transitions are enabled, they are said to be in conflict. There are two kinds of conflicts:

  • For a given source state, several transitions are defined, triggered by the same event. Normally, the guard condition in each transition defines which one is fired.

  • The source state is a submachine or simple state and the conflict is between a transition internal to this state and a transition triggered by the same event and having as target another state.

The first one is simple; one only needs to define two or more rows in the transition table, with the same source and trigger, with a different guard condition. Beware, however, that the UML standard wants these conditions to be not overlapping. If they do, the standard says nothing except that this is incorrect, so the implementer is free to implement it the way he sees fit. In the case of MSM, the transition appearing last in the transition table gets selected first, if it returns false (meaning disabled), the library tries with the previous one, and so on.

In the second case, UML defines that the most inner transition gets selected first, which makes sense, otherwise no exit point pseudo state would be possible (the inner transition brings us to the exit point, from where the containing state machine can take over).

MSM handles both cases itself, so the designer needs only concentrate on its state machine and the UML subtleties (not overlapping conditions), not on implementing this behavior himself.