Boost C++ Libraries Home Libraries People FAQ More

PrevUpHomeNext

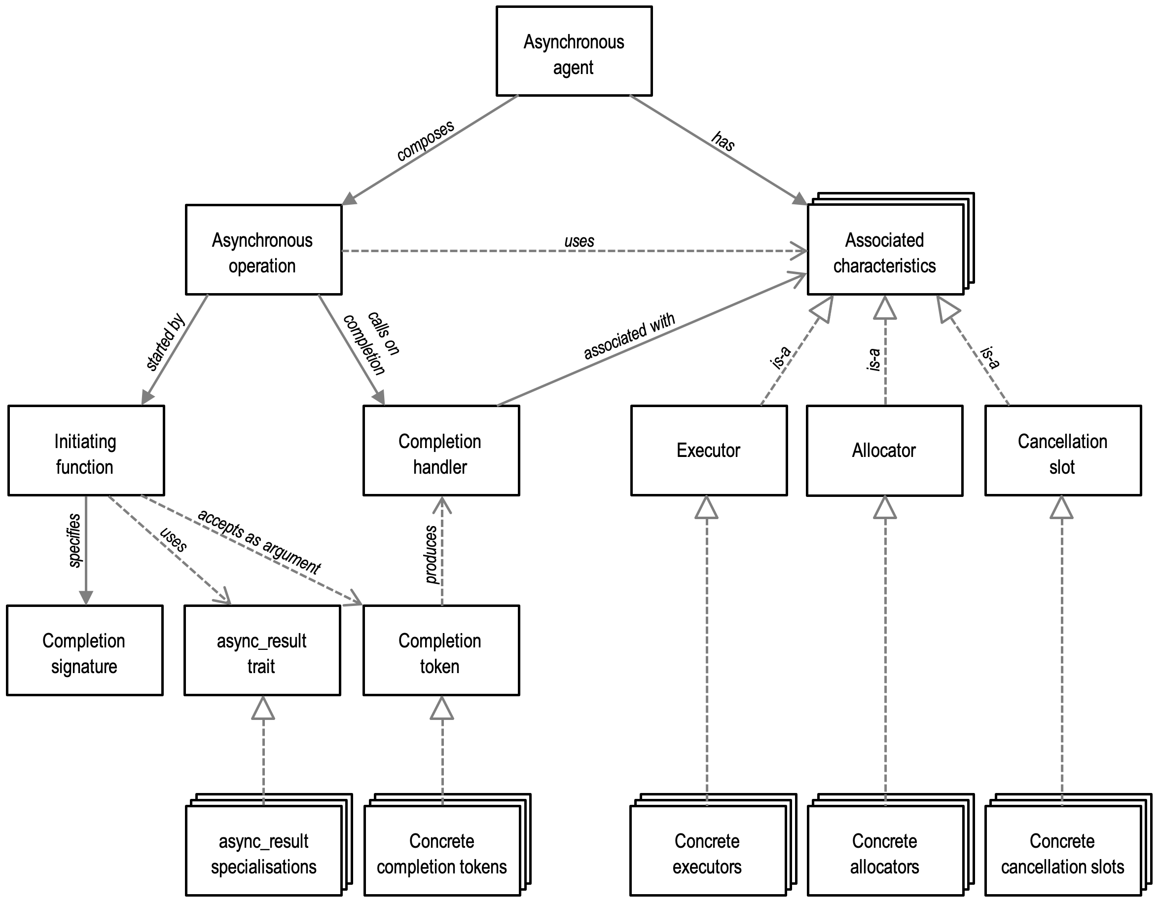
Higher Level Abstractions

The asynchronous model presented in this section provides a basis for defining higher level abstractions. Boost.Asio builds on this core model to provide additional facilities, such as:

To allow users to more easily write their own asynchronous operations that adhere to this model, Boost.Asio also provides the helper function async_compose.


PrevUpHomeNext